:::
學務處 王振權 - 防疫專區 | 2022-04-28 | 點閱數: 988

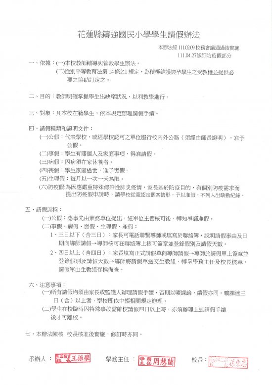
        因應嚴重特殊傳染性肺炎疫情,家長基於防疫目的,有個別防疫需求而提出防疫假申請時,請學校從寬認定個案情形,予以准假,不列入出缺勤紀錄。

鑄強國小學生若要請防疫假,請務必告知導師並於請假三日內繳交紙本假單(因應防疫需求,可以寄假單到校或是以照片檔案形式傳給導師協助請假),以利學校確認到校人數以及午餐退費問題。假單請上學校網站自行下載列印。

★其他提醒:

  1. 務必提醒請假學生應待在家中、避免外出,進行健康自我監測,並妥善規劃在家自主學習進度與內容,運用相關學習平台,落實自主學習。
  2. 學生請假後應積極主動詢問學校老師作業以及教學進度等。
  3. 若已請假者,非必要不得外出(請假的目的是要在家進行安全防護,而非出門放風),請同學務必遵守。
  4. 各項防疫措施將依照疫情發展情形,隨時滾動檢討調整。
  • 20220428_071526_001.jpg
    1) 20220428_071526_001.jpg
  • 附件三-鑄強國小防疫假請假單.doc
    2) 附件三-鑄強國小防疫假請假單.doc
  • 學生請假辦法111 0427.docx
    3) 學生請假辦法111 0427.docx
:::

宣導網站

[ more... ]